400-800-8888
38886666
返回顶部
中文
中文
English
首页
能碳管理系统
智慧能碳管理系统
园区双碳智慧管理平台T@PCarbon
微电网能源管控平台
设备健康管理系统T@Equiphms
企业双碳管理系统T@ECarbon
虚拟电厂平台
智慧能源管理系统T@Energy
能管掌中宝-免费的能源管理云平台
智能运检监测管理系统T@Power
中低压智能配电管理系统
电气设备预防性试验
预付费管理系统T@Prepay
电能管理平台
公共建筑能耗监测系统T@Energy-BEMS
能耗在线监测系统T@Energy-Online
矿山(煤矿)重要设备用电监测系统T@MPMS
能耗在线监测端设备T@Energy-AIO
能耗监测及能源管理运维服务
电能质量监测
电能质量分析仪表PUMG750
三相智能电力仪表PUMG530
多功能仪表PUMG730
低压电动机保护控制器PUMG650
低压电动机保护控制器PUMG650S
通讯管理机PUMG2500系列
三相多功能电力仪表PUMG130
单相导轨式智能电能表PUMG301
三相导轨式智能电能表PUMG303
单相智能电力仪表PUMG510
微机保护测控装置PUMG830
无线温度传感器KPM910
无线温湿度传感器KPM920
智能无线采集仪KPM950
三相导轨式智能电力能效终端PUMG307
三相导轨式智能电力能效终端PUMG312
低压电动机保护控制器PUMG650(分体)
无线烟雾传感器
智能温振传感器
电能质量监测
局部放电监测系统
应用案例
能耗在线监测系统
能碳管理系统
物联网硬件
新闻中心
常见问题
公司新闻
合作优势
合作优势
合作伙伴
销售网络
联系我们
ug环球视讯
关于我们
荣誉资质
在线参观
首页
能碳管理系统
产品中心
工业能碳管理平台
能耗在线监测系统
能源物联网硬件
应用案例
能耗在线监测系统
能碳管理系统
物联网硬件
新闻中心
常见问题
公司新闻
合作优势
合作优势
合作伙伴
销售网络
联系我们
ug环球视讯
关于我们
荣誉资质
在线参观
中文
中文
English
400-800-8888
Previous
Next
新闻中心
News Center
常见问题
公司新闻
联系电话
Contact Us
商务热线:
400-800-8888
企业传真:
0755-8888888
客服热线:
19988886666
当前位置
主页
>
新闻中心
>
常见问题
>
绿色工厂申报没有能源管理中心行不行?
发布时间:2024-05-07
浏览次数:
绿色工厂政策背景:
企业要申报绿色工厂有两个文件是必须熟悉的,分别是工业和信息化部于2018年发布的
GBT36132-2018 绿色工厂评价通则
和于2024年发布的
《绿色工厂梯度培育及管理暂行办法》
。
除此之外,工业和信息化部根据不同行业的特性,发布了近百项不同行业的绿色工厂评价行业标准,主要覆盖了化工、有色、建材、冶金、轻工、电子、纺织、船舶等8个行业。
工业企业申报绿色工厂有哪些好处?
绿色工厂分为国家级、省级和市级三个层次,国家级申报评选全流程是由工信部主管,由各级工信部门逐级上报,最终工信部进行评定。
如果企业被评为绿色工厂,将有以下五个方面的好处:
1、可提高绿色示范企业形象、知名度和影响力;
2、有助于提升企业对绿色制造的管理水平,实现绿色和可持续发展;
3、入选国家绿色工厂并获得绿色工厂牌照,可作为企业环保的保护伞,享受环保免检,不限产,不限电等好处;
4、可作为企业绿色集成改造升级的基础,享受后期更大的实惠;
5、享受国家相应的政策支持和省级、市级、区级奖励资金,企业最终可得到奖励资金可达几百万元;
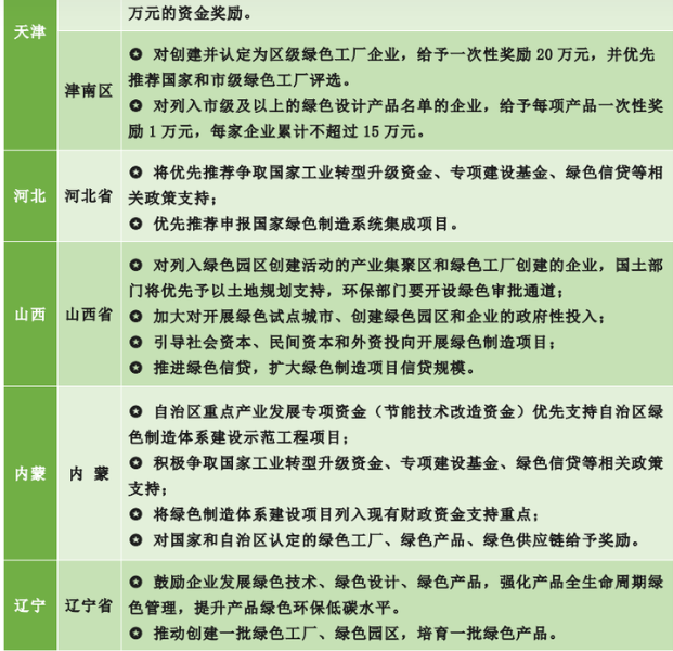
关于绿色工厂,不同的省市都有不同的鼓励性政策补贴,下图是部分省份的政策补贴:
绿色工厂申请一般会遇到哪些问题?
绿色工厂评价一般需要由第三方认证公司来做相关的认证,认证的指标可以参考
《绿色工厂梯度培育及管理暂行办法》
中的附件内容。认证的评价基本也都是按照表单中的各项来执行的,从一级指标可以看到,认证总体从7个维度进行评价,分别是:基本要求、基础设施、管理体系、能源资源投入、产品、环境排放、绩效等。具体不符合条件,以及优化方案可以结合第三方认证公司的要求来确定。市面上常见的第三方认证公司基本都可以做绿色工厂的认证,如果担心不好通过,也可以通过当地工信发布的绿色工厂名单里的第三方认证公司来找合适的认证单位。在当地有案例的第三方认证公司更加熟悉当地的审核流程,通过概率更大一些。
绿色工厂申报需要进行能源数字化改造么?
绿色工厂申报的一级标准中基础设置、管理体系、能源资源投入、产品、绩效等5个方面都涉及到能源计量、能源管理、节能降碳管理等方面的内容。具体见下图:
1、基础设施方面:
2、管理体系方面:
3、能源资源投入方面:
4、产品方面:
5、绩效方面:
从认证评价表中可以看到与基本要求和预期性要求等相关要求,绿色工厂通过与否,并不是完全看分值的高低,基本要求项都必须满足的基础上再看总分值。其中与能源管理相关的主要有以下几方面的内容:
能源计量器具的配置及管理;
能源的分类计量;
能源管理体系建设,并通过能源管理体系认证;
建设有能源管理中心;
产品能效(单品能耗)核算及对标;
碳足迹核查及改善;
单位能耗产值、单位工业增加值综合能耗等核算及对标;
这些内容都和企业能源数字化管理相关,相应的计量和核算需要每年定期核查,如果都依赖于第三方机构“运作”,代价高而且对企业管理没有实际意义。所以推荐企业优先搭建自己的能源管理中心。
能源管理中心
方案助力企业成为绿色工厂:
1、计量器具管理:对计量器具的基本信息一级校验信息进行管理
2、能源的分类计量
能源管理系统通过在耗能设备回路上安装计量表计,分类收集企业各个环节的能耗效据,建立实时和历史数据库,实现对电能、水、压縮空气、天然气、蒸汽等能耗情况的采集与归类,也可以与其他系统,如企业现有的MES、SCADA、BAS、DCS、ERP等进行集成,可通过ODBC、XML、OPC、FTP、AP1、Web等多种方式实现能耗数据对接与共享。
3、建设能源管理中心
建设数据存储管理中心。通过本地化部署,或建立集团“私有云”、租用“公有云”的方式,建设一套分布式、多冗余的数据存储中心,基于“互联网+大敌据"的有效利用,完成企业数据AI分析。
4、能效核算及对标
通过对历史数据的分析,平台可以评估工厂的能效水平,发现能源使用的不足之处,为工厂的能效改进提供指导;对能耗单元运行分析、统计分析、经济分析、相关性分析、告警分析多个能耗单元对比分析。
5、碳足迹核查及改善:
①碳盘查
内置24个行业核算与报告指南;
清晰展示碳排放总量和范围一、二、三的碳排放;
展示企业碳排放边界、排放源及排放因子种类、排放源计量;
展示温室气体排放量汇总、各个能源的活动水平和排放因子数据和来源;
可导出碳排放报告:支持wvord、pdf导出
②产品碳足迹
展示各个产品不同时间段的碳排放量以及每个产品各个阶段的碳排放量;
展示企业各个阶段的产品碳足迹,从而协助企业进行产品碳足迹认证工作
③碳分析
碳排放分析:展示碳排放强度、碳排放增长率、碳排放弹性系数等数据
碳排放预测:展示不同预测场景下碳排放情况
有条件的企业,可以搭建自己专属的能源管理中心,进行私有化部署能源管理系统。如果预算有限,可以采用类似于“能源掌中宝”的云能源管理方案。数千元即可满足用户低成本的能源管理中心建设,进而申报绿色工厂。
能管掌中宝
,助力企业成功申报绿色工厂。ug环球视讯的能管掌中宝能碳管理云服务方案,是一款专门解决用户搭建能碳管理中心的SaaS云平台,能够解决申报绿色工厂的用户在开展能源计量器具的配置及管理、能源的分类计量、能源管理体系申报数据支持、能源管理中心管理、产品能效(单品能耗)核算及对标、碳足迹核查及管理、位能耗产值、单位工业增加值综合能耗等核算及对标等工作时所面临的各类问题。
上一篇:
微电网能量管理系统功能特点
下一篇:
对于申报绿色工厂,建立能源管理中心成本是多少?
高新技术企业
ISO认证
3A诚信企业
资质信息